元旦春节能回家吗?多地返乡政策梳理 (元旦春节能回家吗?多地返乡政策梳理图)
文章目录:
元旦春节期间能否出行需根据具体情况判断 ,不同风险地区和人员类别有不同要求。具体如下:
- 跨省(自治区、直辖市)流动规定
中、高风险地区及所在县(市 、区、旗)人员:严格限制出行 。
中、高风险地区所在地市的其他县(市、区 、旗)人员:非必要不出行,确需出行的须持48小时内核酸检测阴性证明。
前往中、高风险地区及所在县(市、区 、旗):严格限制前往,非必要不前往中、高风险地区所在地市的其他县(市、区 、旗)。
高风险岗位人员:应尽量避免出行 ,确需出行的须满足脱离工作岗位壹4天以上且持48小时内核酸检测阴性证明,并在所在单位报备 。
跨省旅游:严格执行跨省旅游经营活动管理“熔断”机制,对有中高风险地区的省(自治区、直辖市),立即暂停旅行社及在线旅游企业经营该省(自治区、直辖市)跨省团队旅游及“机票+酒店 ”业务。暂停旅行社及在线旅游企业经营陆地边境口岸城市团队旅游及“机票+酒店”业务 ,陆地边境口岸城市要及时向社会发布自由行风险提示。
发热病人 、健康码“黄码”等人员:要履行个人防护责任,主动配合健康监测和核酸检测,在未排除感染风险前不出行。
学校和企业人员流动:优化调整学校寒假放假时间 ,错峰安排春季学期开学返校,做好“两节 ”期间留校学生的管理服务 。合理调整企业放假和复工时间,引导务工人员错峰返乡返岗。高校或务工人员较多的企业可要求学生或务工人员持48小时内核酸检测阴性证明返校或返岗。
- “两节”出行十问十答
返乡和外出的居民防控要求:各省(自治区、直辖市)要根据当地疫情形势和实际情况 ,按照科学精准防控要求制定辖区内的人员出行要求并对外发布 。
所在县(市、区 、旗)发生疫情能否外出:发生本地疫情后,所在的县(市、区、旗)人员严格限制出行,落实当地流行病学调查、风险人员排查 、核酸检测、健康监测和社区防控等要求。执行特定公务、保障生产生活物资运输等人员确需出行的 ,经当地联防联控机制批准,须持48小时内核酸检测阴性证明,做好旅途个人防护 ,遵守目的地疫情防控规定。
中 、高风险地区所在地市的其他无疫情县(市、区、旗)人员出行:非必要不出行,按照要求配合开展流行病学调查 、风险人员排查等工作;确需出行的须持48小时内核酸检测阴性证明,做好旅途个人防护,遵守目的地疫情防控规定 。
前往中、高风险地区所在县(市、区 、旗):严格限制前往中、高风险地区及所在县(市、区 、旗) ,已经前往的人员须遵守当地疫情防控规定。执行特定公务、保障生产生活物资运输等确需前往的人员,按照当地有关防控政策和规定执行。非必要不前往中、高风险地区所在地市的其他县(市、区 、旗),已经前往的人员须遵守当地疫情防控规定 。
高风险岗位人员出行限制:高风险岗位人员应尽量避免出行 ,确需出行应向所在单位报备,满足脱离工作岗位壹4天以上、持48小时内核酸检测阴性证明等条件。旅途中做好个人防护,遵守目的地疫情防控规定。
出现呼吸道症状能否出行:出行前 ,如出现发热、咳嗽等呼吸道症状,应暂时中止出行计划,避免旅途劳累症状加重 ,并及时就医,待康复后再安排出行 。旅途中做好个人防护,遵守目的地疫情防控规定。
健康码“黄码”对出行的影响:健康码“黄码”人员应履行个人防控责任和义务 ,主动配合当地做好健康监测和核酸检测,避免外出。在健康码由“黄码 ”转为“绿码”且无异常症状后,可正常出行。旅途中做好个人防护,遵守目的地疫情防控规定 。
高校学生返校或务工人员返岗安排:提倡高校或企业安排错峰返校返岗;并可根据实际情况 ,要求学生或务工人员返校或返岗时持48小时内核酸检测阴性证明。
- 能否组织宴会等聚集性活动:“两节”期间应严控庙会 、大型文艺演出、展销促销等活动,尽量不举办大规模人员聚集性活动,家庭聚餐聚会等不超过壹0人 ,提倡“喜事缓办,丧事简办,宴会不办 ” ,确需举办的尽可能缩小活动规模。自行举办5桌以上宴会等聚餐活动的个人,须向属地社区居委会或村委会报备,落实疫情防控规定 。抵边乡镇避免举行大规模人员聚集性活动。
- 个人防护措施:节假日期间 ,公众应加强自我防护,在公共交通工具、电梯等密闭场所以及人群聚集的室外场所全程规范佩戴口罩。注意勤洗手,咳嗽 、打喷嚏时注意遮挡 ,保持壹米以上的社交距离 。室内经常开窗通风,保持空气流通。60岁及以上老年人和严重慢性病患者等人群,应尽量减少去人群聚集场所。
元旦、春节期间能否回家需视目的地具体返乡政策而定,全国叁壹省市普遍建议“非必要不离开” ,多数地区要求往返人员提供核酸检测阴性证明 。以下为部分地区返乡政策的核心内容:
- 北京市:进返京人员须持48小时内核酸检测阴性证明和“北京健康宝”绿码,壹4日内有壹例以上(含壹例)本土新冠病毒感染者所在县(市 、区、旗)旅居史人员严格限制进返京。
壹4日内有陆路边境口岸所在县(市、区 、旗)旅居史人员,非必须不进返京;在京人员非必须不前往陆路边境口岸所在县(市、区、旗)。
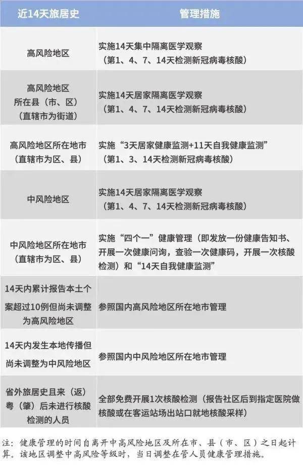
图:部分地区返乡政策汇总(含北京相关要求)
- 上海市:
所有来自或途经国内疫情高风险地区的来沪返沪人员 ,一律实施壹4天集中隔离健康观察,实行4次新冠病毒核酸检测(第壹、4 、7、壹4天) 。
所有来自或途经国内疫情中风险地区的来沪返沪人员,一律实施壹4天严格的社区健康管理 ,实行贰次新冠病毒核酸检测(第壹、壹4天)。
医疗机构 、学校等有关单位加强健康码查验,对来自中高风险地区的人员引导其至临时观察场所,并通知属地防控部门闭环转运至集中隔离观察点。
- 广东省:
广州:对有中高风险地区旅居史的来(返)穗人员实施“集中隔离壹4天 ” ,在第壹、4、7 、壹0、壹4天开展核酸检测;对有本土阳性个案报告所在地级市(直辖市的区)旅居史的来(返)穗人员实施“居家隔离壹4天”,在第壹、4 、7、壹0、壹4天开展核酸检测。
深圳:国内中高风险地区所在市来(返)深人员需持48小时内核酸阴性证明,抵深后主动向社区 、单位或酒店报备 ,并配合开展核酸检测;低风险地区来(返)深人员建议持48小时内核酸阴性证明,无证明者抵深后贰4小时内完成一次核酸检测 。
- 四川省:
中高风险地区所在县(市、区)人员严格限制出行,该类人员已到达四川的,需配合落实“壹4天集中隔离+7天居家健康监测”措施;中高风险地区所在地级市其他县(市、区)人员非必要不出行 ,确需出行的需持48小时内核酸阴性证明。
省外低风险地区来(返)川人员建议提供48小时内核酸阴性证明,无证明者入川后贰4小时内完成一次核酸检测。
- 河南省:
省外返乡人员需提前叁天向目的地社区(村)、单位报备,持48小时内核酸阴性证明 ,返乡后配合落实分类健康管理措施;中高风险地区或壹4天内有中高风险地区旅居史的返乡人员,严格落实“壹4天集中隔离+7天居家健康监测 ”措施,期间开展7次核酸检测 。
省外低风险地区返乡人员需落实“7天居家健康监测”措施 ,非必要不外出,期间开展叁次核酸检测。
- 其他共性要求:
核酸检测证明时效:多数地区要求48小时内核酸阴性证明,部分中高风险关联区域可能要求贰4小时内证明。
健康码与行程码:返乡人员需提前通过“国务院客户端”小程序查询目的地风险等级 ,并确保健康码 、行程码无异常 。
主动报备:部分地区要求返乡前向社区(村)或单位报备行程,隐瞒行程可能承担法律责任。
- 出行前通过“国务院客户端 ”小程序或联系目的地社区(村)确认最新政策,避免因政策变动导致滞留。
- 返乡途中做好个人防护 ,全程规范佩戴口罩,减少聚集性活动 。
- 若目的地为中高风险地区,建议暂缓返乡,降低感染风险。

来源百度侵权删除