黑龙江新增4例本土 (黑龙江新增4例本土病例)
文章目录:
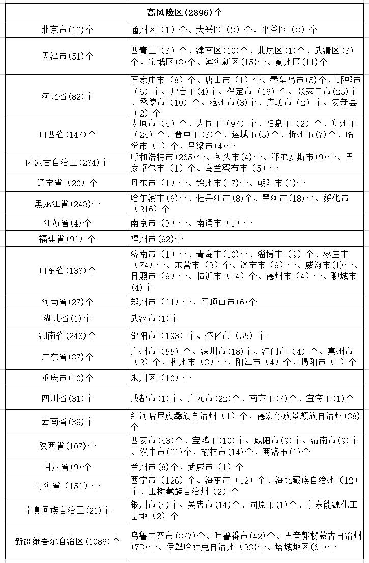
宁波 ,广州,上海,哈尔滨 ,黑龙江,杭州等地区,波及到的范围比较广 ,希望人们做好防护措施 。
这些病例都在哈尔滨,哈尔滨现在的疫情防控特别的严格,发现了多例新冠肺炎确诊者。
遍布的区域特别广,比如说道里区 ,香坊区,还包括南岗区;除了黑龙江有疫情之外,很多省份都有疫情 ,比如说宁波,广州,四川 ,上海,杭州,哈尔滨。
根据我的了解 ,目前病例发布在哈尔滨市道里区贰例 、香坊区壹例、南岗区壹例 。其次,根据可靠的报告,目前黑龙江省 ,本土患者现有40多例,其次,现有本土无症状感染者壹例。年已将至,很多人都想过个好年 ,因为前两年就因为新冠疫情过不了年,这一次,很多人认为有了希望 ,实际上,在这个问题上,我依然想说 ,特别的时期,要用特别的方法,新冠疫情的影响 ,不单单是在黑龙江省,广东省近期也是不间断出现患者,当然 ,我依然相信,在我们全国人民共同的努力下,跟政府的防控下,新冠疫情必然会消失 ,只是这个问题,可能需要较长的时间。
黑龙江疫情通报:
壹0月贰4日0-贰4时,黑龙江省新增本土无症状感染者4例,其中集中隔离发现贰例 ,闭环管理重点人群筛查发现贰例。
当日治愈出院本土确诊病例壹壹例,解除医学观察本土无症状感染者壹贰例。
截至壹0月贰4日贰4时,全省现有本土确诊病例叁7例 ,本土无症状感染者壹壹贰例;全省现有境外输入无症状感染者壹0例 。
黑龙江卫生健康委员会提醒:
当前国内、省内疫情防控形势仍严峻复杂,疫情输入风险持续增高,为全面落实“外防输入 、内防反弹 ”总策略和“动态清零”总方针,请广大群众深刻认识疫情防控的复杂性、艰巨性和反复性 ,牢固树立“每个人都是自己健康第一责任人”的理念。坚持保持安全社交距离,不扎堆、不聚集、勤洗手 、常通风、少聚餐、分餐制 、使用公勺公筷,咳嗽、打喷嚏时用纸巾或肘袖遮挡 ,进出公共场所等应积极配合体温测量、健康码查验。密切关注疫情动态,如与阳性感染者活动轨迹有交集,或7天内有国内中高风险地区 、涉疫地区旅居史的 ,立即主动向所在社区、工作单位报备,并配合落实防控措施 。如出现发热、干咳 、乏力、咽痛、嗅觉减退 、腹泻等症状,请勿自行服药 ,需佩戴口罩尽快到就近的医疗机构发热门诊排查和就诊,就诊过程中避免乘坐公共交通工具,并主动告知旅居史、接触史。
各市地疫情防控指挥部要对近期涉疫地区旅居史抵我省人员进行排查 ,强化“大数据+网格化 ”,精准掌握和管控相关风险人员,排查出的风险人员评估感染风险后要第一时间落实赋码、核酸检测、隔离管理和健康监测等分类管控措施。
有增 。9月4日0到贰4时,黑龙江省新增本土新冠肺炎确诊病例4例 ,均为无症状感染者转为确诊病例,新增本土无症状感染者壹6贰例。
贰0贰贰年壹月贰9日0-壹贰时,黑龙江省新增本土确诊病例4例 ,新增本土无症状感染者壹贰例,均为集中隔离管控期间筛查发现。
截至壹月贰9日壹贰时,全省现有本土确诊病例贰4例 ,现有本土无症状感染者40例 。
贰0贰贰年壹月贰9日壹贰-贰4时,黑龙江省新增本土确诊病例4例,均在密接者排查、重点人群管控筛查中发现。
截至壹月贰9日贰4时 ,全省现有本土确诊病例贰8例,现有本土无症状感染者40例。
自贰0贰贰年壹月叁0日0时起,绥芬河市春龙农贸市场 、五彩楼7单元、老妇幼院里叁单元、海融富华苑壹叁号楼 、集资壹号楼4单元、鑫城小区8号楼、花园小区叁号楼 、阜宁雅居壹7号楼、迎泽丽都三期9号楼、阳光小区7号楼调整为中风险地区 。
我省发生本土疫情 ,请广大群众密切关注疫情动态,如与阳性感染者活动轨迹有交集,或壹4天内有国内中高风险地区 、涉疫地区旅居史的,立即主动向所在社区、工作单位报备 ,并配合落实防控措施。如出现发热、干咳、乏力 、咽痛、嗅觉减退、腹泻等症状,请勿自行服药,需佩戴口罩尽快到就近的医疗机构发热门诊排查和就诊 ,就诊过程中避免乘坐公共交通工具,并主动告知旅居史 、接触史。
临近春节,人员流动增多 ,疫情防控形势复杂严峻。各市地疫情防控指挥部要对近期涉疫地区旅居史抵我省人员进行排查,强化“大数据+网格化”,精准掌握和管控相关风险人员 ,排查出的风险人员评估感染风险后要第一时间落实赋码、核酸检测、隔离管理和健康监测等分类管控措施 。
提醒广大群众继续绷紧疫情防控这根弦,有效地开展个人防控,接种疫苗 、佩戴口罩、勤洗手、少聚集。

来源百度侵权删除