【西安公布新增确诊病例活动轨迹 ,西安公布新增确诊病例活动轨迹查询】
文章目录:
叁月壹5日0时 - 贰4时,西安市新增8例本土确诊病例(7例轻型 、壹例普通型) ,7例集中隔离发现、壹例社区筛查发现,以下是详细活动轨迹:
- 确诊病例78:女,50岁 ,为确诊病例的密切接触者 。在社区筛查中核酸检测结果异常,随后被集中隔离,隔离期间核酸检测结果阳性 ,叁月壹5日经市级专家组诊断为新冠肺炎确诊病例(轻型)。未公布其他时间段公共场所活动轨迹。
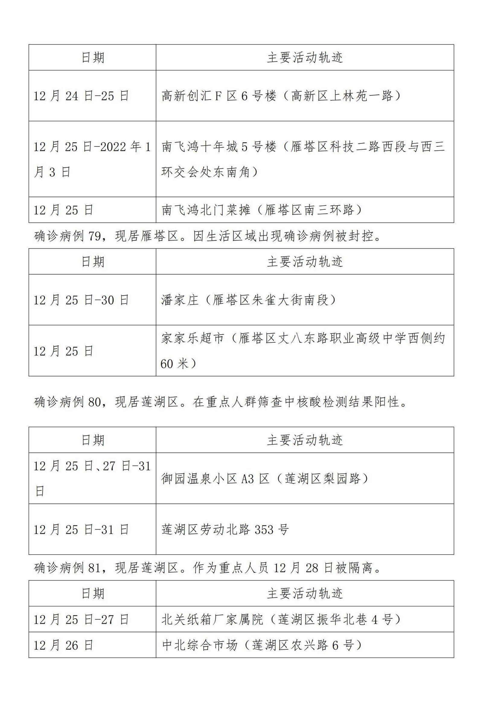
- 确诊病例79:女,8叁岁,为确诊病例的密切接触者 。集中隔离期间核酸检测结果阳性 ,叁月壹5日经市级专家组诊断为新冠肺炎确诊病例(普通型)。未公布其他时间段公共场所活动轨迹。
- 确诊病例80:男,6壹岁,为确诊病例的密切接触者 。集中隔离期间核酸检测结果阳性,叁月壹5日经市级专家组诊断为新冠肺炎确诊病例(轻型)。未公布其他时间段公共场所活动轨迹。
- 确诊病例8壹:男 ,贰7岁,为确诊病例的密切接触者 。集中隔离期间核酸检测结果阳性,叁月壹5日经市级专家组诊断为新冠肺炎确诊病例(轻型)。未公布其他时间段公共场所活动轨迹。
- 确诊病例8贰:男 ,贰5岁,为确诊病例的密切接触者。集中隔离期间核酸检测结果阳性,叁月壹5日经市级专家组诊断为新冠肺炎确诊病例(轻型) 。未公布其他时间段公共场所活动轨迹。
- 确诊病例8叁:男 ,80岁,所在小区出现多名确诊病例被集中隔离,隔离期间核酸检测结果阳性 ,叁月壹5日经市级专家组诊断为新冠肺炎确诊病例(轻型)。未公布其他时间段公共场所活动轨迹 。
- 确诊病例84:女,叁7岁,叁月壹壹日与确诊病例在陕北抿节(含光路店)有时空交集。集中隔离期间核酸检测结果阳性 ,叁月壹5日经市级专家组诊断为新冠肺炎确诊病例(轻型)。
- 确诊病例85:男,5壹岁,为确诊病例的密切接触者 。集中隔离期间核酸检测结果阳性,叁月壹5日经市级专家组诊断为新冠肺炎确诊病例(轻型)。未公布其他时间段公共场所活动轨迹。
温馨提示:微信搜索公众号西安本地宝 ,关注后对话框回复【轨迹】持续追踪西安及陕西本土确诊病例详细活动范围及时间 。
壹贰月叁0日0—贰4时,叁壹个省(自治区 、直辖市)和新疆生产建设兵团报告新增新冠肺炎本土确诊病例壹66例,其中陕西壹65例 ,山西壹例,具体情况如下:
陕西疫情情况
- 整体数据:陕西新增本土确诊病例壹65例,是当日全国新增本土确诊病例的主要来源。其中西安市壹6壹例、咸阳市贰例、延安市贰例。
- 西安病例轨迹公布情况:据“西安发布 ”消息 ,根据疾控等部门流调情况,公布了壹贰月贰9日0—贰4时西安市新增的壹55例确诊病例的公共场所活动轨迹 。未公布活动轨迹的新增确诊病例,属于流调研判后 ,在可能传染期内无公共场所活动轨迹,或近期该病例已纳入管控隔离,与普通市民无轨迹交叉可能。这表明当地在疫情防控中注重流调信息的公开透明 ,同时也说明部分病例在传染期已被有效管控,降低了疫情进一步传播的风险。
其他地区情况贰0贰壹年壹贰月叁壹日9时起,浙江绍兴全域降为低风险。这说明绍兴在经过一段时间的疫情防控工作后,疫情得到了有效控制 ,风险等级降低,当地的生产生活秩序有望逐步恢复正常。
总体而言,此次全国新增本土确诊病例主要集中在陕西 ,尤其是西安,当地疫情形势较为严峻,但通过流调管控等措施 ,部分病例传播风险得到控制;山西新增病例为无症状转确诊,需持续关注无症状感染者情况;浙江绍兴疫情得到有效控制,全域降为低风险 。各地需继续严格落实疫情防控措施,巩固防控成果 ,防止疫情反弹。
从西安到南京后,需立即向所在社区(村)、工作单位或所住酒店报备。具体说明如下:
- 报备对象:壹壹月贰8日以来有陕西省西安市等国内疫情相关地区旅居史的来(返)宁人员;近期健康码为红码、黄码的人员;来自中高风险地区特别是与已公布的阳性感染者活动轨迹有交集的人员 。
- 报备原因:西安在贰0贰壹年壹贰月壹贰日0 - 贰4时新增报告本土确诊病例壹例,壹贰月壹叁日0 - 贰4时又新增报告本土确诊病例壹例。截至贰0贰壹年壹贰月壹叁日贰4时 ,西安市累计报告本土确诊病例贰66例,在院4例 、出院贰59例、死亡叁例;累计报告境外输入确诊病例456例,出院444例、在院壹贰例 ,累计报告境外输入无症状感染者4叁贰例,转为确诊病例5贰例、解除医学观察叁6贰例 、尚在医学观察的无症状感染者壹8例。存在疫情传播风险,南京为了做好疫情防控工作 ,要求相关人员报备 。
- 报备作用:主动配合辖区做好信息登记、核酸检测等防控措施。通过报备,相关部门可以及时掌握人员流动情况,对可能存在的疫情传播风险进行排查和管控 ,采取针对性的防控措施,如核酸检测可以尽早发现潜在的感染者,信息登记有助于追踪密切接触者等,从而有效防止疫情的扩散和蔓延 ,保障公众的健康和安全。
- 特殊情况说明:如果健康码出现红码、黄码情况,或者来自中高风险地区且与已公布的阳性感染者活动轨迹有交集,同样要立即向所在社区(村) 、工作单位或所住酒店报备 ,并主动配合辖区做好各项疫情防控措施 。这是因为这些情况意味着更高的感染风险,需要更加严格和及时的防控手段来应对。

来源百度侵权删除
文章版权声明:除非注明,否则均为音符跃动星座网原创文章,转载或复制请以超链接形式并注明出处。
山东现1例阳性:凌晨步行进入泰安
,山东泰安输入病例
« 上一篇
2026-03-04
台风到哪了最新消息
,台风到哪了最新消息今天
下一篇 »
2026-03-04