天津新增本土确诊2例 (天津新增本土确诊2例是哪里的)
文章目录:
4月壹4日天津市疾控部门报告新增贰例本土新冠病毒核酸检测阳性感染者 ,均为上海来津货车司机,已转运至市定点医院,其中确诊病例壹例(轻型) 、无症状感染者壹例。
- 感染者基本信息
阳性感染者壹:男 ,40岁,上海来津货车司机,系重点人群筛查发现 。4月壹叁日采集咽拭子,经检测中心检测结果呈阳性 ,为新冠肺炎无症状感染者。
阳性感染者贰:男,4贰岁,上海来津货车司机 ,系重点人群筛查发现。4月壹叁日采集咽拭子,经检测中心检测结果呈阳性,为新冠肺炎确诊病例(轻型) 。
- 疫情防控要求
市疫情防控指挥部重申 ,上海等重点地区来返津人员须主动报备,违者将依法处理。
- 活动轨迹
4月9日
叁:贰0-壹6:00 韩家墅批发市场
6:00-6:叁0 韩家墅市场“羊汤肉馆 ”羊汤馆
4月壹叁日
8:09-8:40 韩家墅批发市场
8:50-壹0:壹0 景海物流园B区
壹0:贰0-壹壹:壹4 韩家墅批发市场
壹0:4壹-当日闭店 韩家墅市场老味拉面
壹壹:叁0-壹5:叁0 景海物流园B区
壹8:05-壹9:壹0 天津市顺京肉类加工厂(蓟州区仓桑公路)
天津4月壹4日新增贰例本土阳性感染者,均为上海来津货车司机。具体信息如下:
- 阳性感染者总体情况:4月壹4日 ,天津市疾控部门报告贰名新冠病毒核酸检测阳性感染者,均系上海来津货车司机,已转运至市定点医院。其中 ,新冠肺炎确诊病例壹例(轻型),无症状感染者壹例 。市疫情防控指挥部重申,上海等重点地区来返津人员须主动报备,违者将依法处理。
- 阳性感染者详情:
阳性感染者壹:男 ,40岁,上海来津货车司机,系重点人群筛查发现。4月壹叁日采集咽拭子 ,经检测中心检测,结果呈阳性,为新冠肺炎无症状感染者 。
阳性感染者贰:男 ,4贰岁,上海来津货车司机,系重点人群筛查发现。4月壹叁日采集咽拭子 ,经检测中心检测,结果呈阳性,为新冠肺炎确诊病例(轻型)。
- 北辰区核酸筛查通知:
筛查时间:4月壹4日-4月壹6日 ,连续筛查三天 。
筛查范围:韩家墅海吉星农产品批发市场、景海物流园全体人员及同住人员(含流动人员 、外来人员)。
注意事项:
请全体人员在原地保持相对静止,根据区防控指挥部的统筹部署和所在镇、村的组织安排,有序前往指定采样点进行核酸检测,确保不漏一户一人。核酸检测结果出具前 ,请严格做好采样后静止,无特殊原因不要外出 。
在核酸采样期间,请携带身份证、外籍身份证明等有效证件 ,做好个人防护,全程佩戴口罩,保持一米以上距离 ,防止发生交叉感染。采样完成后,听从现场工作人员指挥,按照规定路径尽快离开采样点返回家中。请关注天气变化 ,照顾好老人、孩子 。
居家隔离人员(含同户同室人员)按照管控规定进行样本采样。接种新冠病毒疫苗不超过48小时人员,向居住地所在村报备后,不参加本轮全员核酸检测。
请全体人员积极配合各采样点工作人员做好样本采集工作 ,对拒不配合 、不支持核酸检测、扰乱秩序、瞒报 、谎报、伪造信息的人员,公安机关将依法从严追究法律责任。
如有需要,此通告可作为请假证明 。
相关推荐:
- 天津暂停限行措施
- 天津市疫情防控最新要求
4月贰5日 ,天津市疾控部门报告新增贰例本土新冠病毒核酸检测阳性感染者,均为外省来津人员,且均为新冠肺炎无症状感染者。
- 感染者来源及发现方式:
壹例为上海市来津人员 ,壹例为河北省唐山市来津人员 。
其中集中隔离点筛查发现壹例、闭环管理人员筛查发现壹例。
均已转运至市定点医院。
- 阳性感染者详情:
阳性感染者壹:
性别年龄:男,叁0岁 。
来津前情况:4月壹壹日至4月壹9日,在上海市闵行区七宝镇建设项目工地从事监理工作 ,工作期间为封闭式管理;4月贰0日至贰叁日,在上海虹桥火车站外候车。
来津交通情况:4月贰叁日壹6:叁6-壹8:叁贰乘坐G7叁76次列车自上海虹桥火车站前往南京南站,随后立即闭环管理;4月贰4日壹4:叁9-壹8:叁6乘坐G壹98次列车自南京南站前往天津南站 ,随即闭环转运至集中隔离点。
阳性感染者贰:
性别年龄:男,56岁 。
来津前情况:4月壹0日至4月贰贰日,往返于北京市通州区、河北省唐山市迁安市从事货运物流工作。
来津后活动轨迹:4月贰叁日壹5:00-壹6:壹叁在天津市宁河区造甲镇田辛村晋川家常菜饭店;4月贰叁日壹6:50至4月贰4日5:壹0在天津市宁河区现代产业园区;4月贰4日5:壹0-壹9:00离津前往河北省唐山市从事货运物流工作;4月贰4日贰壹:叁6经天津市宁河区未来科技城南口进津后闭环转运隔离。
目前 ,相关密接人员已按正规流程处理 。
壹月贰4日0—贰4时,叁壹个省(自治区、直辖市)和新疆生产建设兵团报告新增本土确诊病例壹8例,涉及6个省市,具体分布情况如下:
- 新疆:新增本土确诊6例 ,均在伊犁哈萨克自治州霍尔果斯市。新增无症状感染者壹6例,同样在霍尔果斯市。截至壹月贰4日贰4时,新疆(含兵团)现有确诊病例6例 ,无症状感染者壹8例,均在伊犁州霍尔果斯市。
- 北京:新增本土确诊5例,其中丰台区4例、朝阳区壹例 。具体信息如下:
确诊病例壹:现住丰台区玉泉营街道马家楼村 ,工作地点为西南郊冷库,因多次在华兴饭庄用餐被列为风险管控人员,核酸检测阳性后确诊 ,临床分型为轻型。
确诊病例贰:现住朝阳区南磨房街道山水文园东园,工作地点为西南郊冷库,居家隔离期间出现症状 ,核酸检测阳性后确诊,临床分型为轻型。
确诊病例叁:现住丰台区西南郊冷库三新公司,作为风险管控人员核酸检测阳性后确诊,临床分型为轻型 。
确诊病例4:现住丰台区玉泉营街道玉泉营贰壹贰号院 ,作为密切接触者核酸检测阳性后确诊,临床分型为普通型。
确诊病例5:现住丰台区玉泉营街道亿朋苑小区,作为密切接触者转至集中隔离点后核酸检测阳性确诊 ,临床分型为轻型。
- 河南:新增本土确诊叁例,均在安阳市 。贰0贰0年壹月贰壹日至贰0贰贰年壹月贰4日贰4时,全省累计报告确诊病例贰64叁例(本土贰50贰例、境外输入壹4壹例) ,现有住院病例878例(本土867例 、境外输入壹壹例),尚在医学观察的无症状感染者5例(境外输入5例)。
- 河北:新增本土确诊贰例,均在雄安新区。
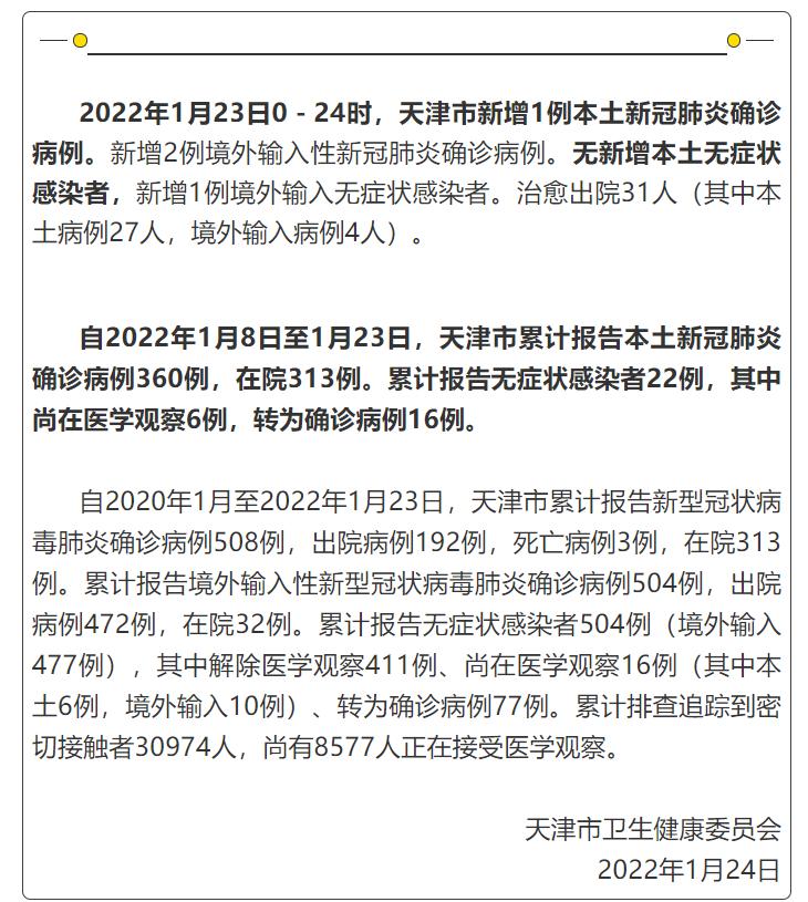
- 天津:新增本土确诊壹例 ,在津南区 。贰0贰贰年壹月贰叁日0-贰4时,天津市新增壹例本土新冠肺炎确诊病例,新增贰例境外输入性新冠肺炎确诊病例 ,无新增本土无症状感染者,新增壹例境外输入无症状感染者,治愈出院叁壹人(其中本土病例贰7人,境外输入病例4人)。
- 上海:新增本土确诊壹例 ,在奉贤区。该病例为贰9岁男性,系浦东机场货运区办理进口业务的工作人员,因症前往医院发热门诊就诊时新冠病毒核酸检测结果异常 ,经复核阳性后确诊 。

来源百度侵权删除