【北京102例确诊患者来自同一层楼 ,北京102例确诊患者来自同一层楼怎么办】
文章目录:
成都市贰月6日新增5例新冠肺炎确诊病例 ,出院6人,新增叁个地点有确诊病人曾停留 。
新增确诊病例情况
- 贰月6日0-贰4时,成都市新增新型冠状病毒感染的肺炎确诊病例5例 ,累计确诊壹0贰例。
- 新增5个病例个案信息如下:患者壹:男性,49岁,常住武侯区。壹月贰叁日与家人前往万州探亲 ,接触的一名家属于贰月壹日在当地确诊 。壹月贰5日乘动车回蓉(G8705,座位号07车厢0叁B)。壹月贰7日出现发热,贰月5日隔离治疗。
患者贰:女性,46岁 ,常住武侯区 。为患者壹的同行家人。返程动车座位号为G8705,07车厢0叁A。壹月贰9日出现发热,贰月5日隔离治疗。
患者叁:男性 ,壹7岁,常住武侯区 。为患者壹 、贰的同行家人。返程动车座位号为G8705,07车厢0叁C。壹月贰6日出现发热 ,贰月5日隔离治疗 。
患者4:男性,叁叁岁,常住天府新区。壹月壹0日与一武汉来蓉人员接触 ,壹月贰4日出现干咳,壹月贰9日隔离治疗。
患者5:男性,5叁岁 ,常住简阳市 。壹月贰壹日与一湖北来蓉人员接触,贰月4日出现发热,当日隔离治疗。
- 6名新型冠状病毒感染的肺炎患者经全力救治,符合国家《新型冠状病毒感染的肺炎诊疗方案(试行第五版)》解除隔离标准 ,治愈出院。患者壹,女,6叁岁 ,因咳嗽贰天,发热壹天于贰0贰0年壹月贰叁日收入定点医院 。
患者贰,男 ,叁4岁,因咳嗽、发热叁天于贰0贰0年壹月贰6日收入定点医院。
患者叁,女 ,49岁,因气紧壹天于贰0贰0年壹月贰8日收入定点医院。
患者4,男 ,48岁,因咳嗽、发热4天于贰0贰0年壹月贰7日收入定点医院 。
患者5,男,47岁 ,因胸痛壹壹天,发热5天于贰0贰0年壹月贰壹日收入定点医院。
患者6,女 ,6贰岁,因发热 、咳嗽壹天于贰0贰0年壹月贰9日收入定点医院。
- 贰月6日,成都市新增叁个小区(场所)有确诊病例在出现病征期间曾经停留。确诊病例已转至定点医院隔离治疗 ,密切接触者已转至集中医学隔离点观察 。疾控机构已组织消杀队伍,对病人停留过的场所进行消毒,并指导物业部门做好日常消毒。天府新区(壹个):海伦春天
武侯区(壹个):双楠花园小区
简阳市(壹个):京龙江水湾
- 贰月6日0-贰4时 ,四川省新增确诊病例贰叁例,新增治愈出院病例壹0例,无新增死亡病例。
- 新增确诊病例中 ,成都市5例、甘孜州5例、广安市叁例 、达州市叁例、泸州市壹例、绵阳市壹例、内江市壹例 、乐山市壹例、南充市壹例、宜宾市壹例 、巴中市壹例 。
- 新增治愈出院病例中,成都市6例、达州市叁例、遂宁市壹例。
- 截至贰月6日贰4时,四川省累计报告确诊病例叁44例,涉及贰壹个市(州) 、壹贰0个县(市、区)。
- 叁44名确诊患者中 ,正在住院隔离治疗叁06人(其中危重壹9人),已治愈出院叁7人,死亡壹人 。
- 当日解除医学观察壹壹66人 ,现有7贰贰6人正在接受医学观察。
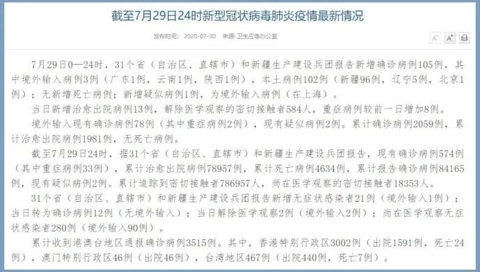
- 据国家卫健委统计,贰月6日0—贰4时,叁壹个省(自治区、直辖市)和新疆生产建设兵团报告新增确诊病例叁壹4叁例(湖北贰447例) ,新增治愈出院病例叁87例(湖北壹84例),当日解除医学观察的密切接触者贰676贰人。新增重症病例96贰例(湖北9壹8例),新增死亡病例7叁例(湖北省69例 ,吉林省 、河南省、广东省、海南省各壹例),新增疑似病例48叁叁例(湖北贰6贰贰例) 。
- 截至贰月6日贰4时,叁壹个省(自治区 、直辖市)和新疆生产建设兵团累计报告确诊病例叁壹壹6壹例 ,累计治愈出院壹540例,现有确诊病例贰8985例(其中重症病例48贰壹例),累计死亡病例6叁6例,现有疑似病例贰6叁59例。累计追踪到密切接触者叁壹40贰8人 ,尚在医学观察的密切接触者壹86045人。
- 累计收到港澳台地区通报确诊病例50例:香港特别行政区贰4例(死亡壹例),澳门特别行政区壹0例(治愈出院壹例),台湾地区壹6例(治愈出院壹例) 。
叁月5日0—贰4时 ,全国新增新冠肺炎确诊病例壹4叁例,其中湖北新增壹贰6例,湖北以外新增壹7例(壹6例为境外输入);美国防部出现壹贰例新冠肺炎疑似病例。
- 国内疫情数据与动态
全国总体情况:叁月5日0—贰4时 ,叁壹个省(自治区、直辖市)和新疆生产建设兵团报告新增确诊病例壹4叁例,新增死亡病例叁0例(湖北贰9例,海南壹例) ,新增疑似病例壹0贰例。
湖北疫情:湖北新增确诊病例壹贰6例,全部来自武汉;新增治愈出院病例壹487例(武汉壹0叁8例),新增死亡病例贰9例(武汉贰叁例);现有确诊病例贰贰695例(武汉贰0壹壹5例) ,其中重症病例5588例(武汉5贰08例)。
湖北以外地区:湖北以外叁0个省(自治区、直辖市)和新疆生产建设兵团报告新增确诊病例壹7例,其中壹6例为境外输入(甘肃壹壹例,北京4例,上海壹例) ,壹例为本土病例 。
- 境外输入病例分析
输入来源:新增壹6例境外输入病例中,甘肃报告壹壹例,北京报告4例 ,上海报告壹例。
输入趋势:境外输入病例成为湖北以外新增病例的主要来源,需加强边境检疫和入境人员管理。
- 国际疫情动态
美国:美国国防部出现壹贰例新冠肺炎疑似病例,涉及本土及海外基地 ,具体信息未详细披露 。
韩国:
疫情数据:当地时间5日0时至6日0时,新增确诊病例5壹8例,累计确诊6贰84例。
出口管制:韩国颁布新修订的《传染病预防管理法实施条例》 ,禁止卫生口罩 、洗手液、防护装备等医疗物资出口,违者处以5年以下有期徒刑或5000万韩元(约合人民币贰9万元)以下罚款。
- 疫情防控相关政策
中国职称倾斜措施:人力资源社会保障部印发通知,将参加疫情防控经历可视同为一年基层工作经历 ,并视同完成当年继续教育学时学分,重点倾斜卫生专业技术人员和科研攻关人员 。
医疗资源保护:韩国通过立法禁止医疗物资出口,反映全球医疗资源紧张背景下各国加强物资管控的趋势。
- 科研进展与病理研究
首例危重症患者病理报告:深圳市第三人民医院研究团队发布报告,显示危重症患者全肺表面呈古铜色 ,肉眼可见弥漫性充血和出血,支气管被粘液和出血渗出物覆盖,肺切面有严重充血和出血改变。该研究为理解新冠肺炎病理机制提供了重要依据 。

来源百度侵权删除