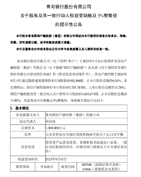
9月17日金融一线消息,发布公告称,该行于2025年9月15日收到青岛国信产融控股(集团)有限公司(以下简称“国信产融控股”)出具的《关于增持青岛银行股份有限公司股份的告知函》和《简式权益变动报告书》。
据悉,国信产融控股于2025年9月15日通过港股通渠道增持青岛银行H股股份58.25万股,占该行股份总数的0.01%。本次增持后,国信产融控股持有青岛银行股份约6.55亿股,占该行股份总数的11.26%。国信产融控股及其一致行动人合计持有青岛银行股份约8.73亿股,占该行股份总数的15.00%,权益变动合计数触及5%整数倍。



文章版权声明:除非注明,否则均为音符科技网 wap.luzhiwang.com原创文章,转载或复制请以超链接形式并注明出处。