保费续期,难倒客户。

和谐健康互助群已有100多人。受访者供图
“见过不赔钱的,还没见过不收钱的。”
买保险8年,王芳(化名)遇到了一件稀罕事。9月上旬,她投保的健康之享重疾险的宽限期即将截止,8月底将足额的续期保费存入银行卡后,承保方和谐健康一直未能成功扣费。
与保险公司多次交涉后,王芳的保单仍因宽限期内未完成缴费而失效。9月12日,和谐健康方面陆续扣费成功,王芳的保单最终复效。
王芳续期保费扣费失败并非个例。一个名为“和谐健康互助”的群已经集结100多人。新京报贝壳财经记者采访了解到,一些和谐健康的客户近期经历了扣费难,且主要集中在8月底至9月上旬,产品以重疾险为主。
一位接近和谐健康的人士表示,此前受系统升级影响,确实有部分客户遇到续期保费划扣失败的情况。截至9月12日,受影响客户的续期缴费问题已全部处理完毕,且不会因此重新计算等待期,保障权益不受任何影响。

王芳的保单因宽限期内未成功扣费导致保单失效。受访者供图
保费续期,难倒客户
2017年,王芳在线上投保了健康之享重疾险,并由和谐健康承保。今年7月9日,这款保险本应进行第9期续期扣费,但因个人原因,王芳直到8月底才将足额保费存入银行卡。
这份保单的宽限期到9月7日截止,8月30日前后,王芳将足额保费存入银行卡后,但直到宽限期结束,保险公司仍未成功扣费。
9月8日,王芳收到了和谐健康关于重疾险保单失效的短信提醒。
“其实,将钱存入银行卡后,我给和谐健康打了好几次 *** ,对方回复称,系统显示银行卡支付失败,具体原因仍在核实中。我和银行核实了,银行卡没有限额,而且我自己试过,资金转入转出都没有问题。”王芳告诉贝壳财经记者,自己打 *** 联系了保司 *** ,也给购买保险的平台发送了信息,前后共提供了四张分别来自(2张)、及的银行卡,均未扣费成功。
9月13日,王芳再度收到短信,称已通过银行转账的方式成功缴纳续期保费。
贝壳财经记者采访了解到,一些客户的保单宽限期在8月底或9月上旬,和谐健康方面迟迟未扣保费。
张丽(化名)投保的和谐福乐保重大疾病保险也因宽限期内扣费失败,导致保单失效。
“我的保单宽限期截止时间是8月底。8月28日,我就把钱存到银行卡里了,正常来说,保险公司应该会在宽限期截止之前自动划款,但直到8月31日,钱还是没有划走。9月1日,我的保单就失效了。”张丽对贝壳财经记者称。
其间,张丽多次咨询和谐健康 *** ,均未得到明确回复。
9月11日,张丽带着银行流水单和现金来到位于北京的和谐健康保险办公场所所在地,经过多轮交涉,当天也未能成功缴费。
“他们给我的理由是,我的保单是在黑龙江销售的,归属地是黑龙江,所以一些业务无法办理。”张丽告诉贝壳财经记者,自己无法接受这个解释。
赵娜(化名)的经历则是另一个版本,除了一直未成功扣款外,她还在9月8日签署了一份名为《和谐健康保险股份有限公司广东分公司产品扣费异常服务沟通信息表》,其中标明“产品销售过程无误导,是本人主动购买,后续不会以任何理由向监管投诉全额退保。”
赵娜对贝壳财经记者表示:“这款重疾险是我给老公买的,一直没有扣费,到10月底宽限期就截止了。一开始我没签这个信息表,但看群里坏消息不断,咨询专业人员删除‘不会以任何理由向监管投诉全额退保’等内容后还是签了。9月8日签完后,9月12日才扣款,当时不少群友已反映扣款成功。”
赵娜最担心保单失效,“毕竟现在的身体状况和几年前刚买保单时已大不相同,重新购买重疾险还得再健康告知,不划算。”
多位受访对象向贝壳财经记者表示,9月12日凌晨,“和谐健康互助群”群里陆续有群友表示已收到扣款通知,随后,王芳、张丽、赵娜的续期保费也成功扣缴。

保险合同中宽限期及合同效力中止的解释。受访者供图
重疾险“中招”,保单复效有何影响?
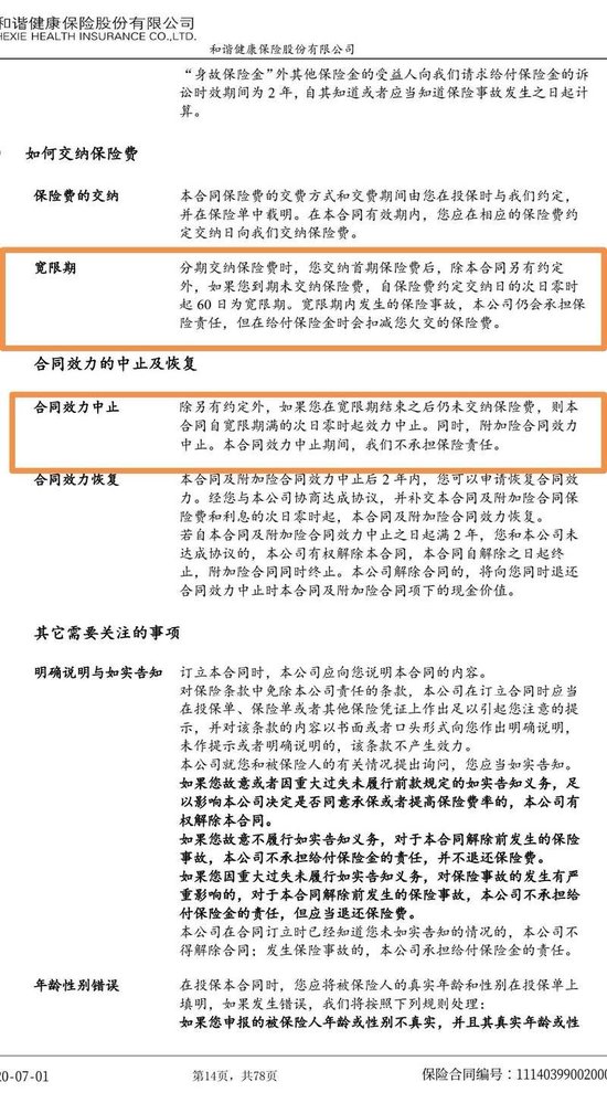
所谓保险宽限期,可以理解为保险公司给予投保人的 *** 缓冲期。
根据张丽提供的保险合同,宽限期即“分期缴纳保险费时,缴纳首期保险费后,除本合同另有约定外,如果到期未缴纳保险费,自保险费约定缴纳日的次日零时起60日为宽限期。宽限期内发生的保险事故,本公司仍会承担保险责任,但在给付保险金时会扣减欠缴的保险费。”
合同进一步规定,“除另有约定外,如果在宽限期结束之后仍未缴纳保险费,则本合同自宽限期满的次日零时起效力中止。同时,附加险合同效力中止。本合同效力中止期间,我们不承担保险责任。”
设置宽限期及宽限期结束后仍未缴费即合同效力中止,几乎是长期保险合同的“标配”。
这场和谐健康的“扣费风波”看似以保费划转画上句号,但客户们心中的“石头”依然没有落地。
贝壳财经记者采访了解到,目前,和谐健康的一些客户主要有三大疑问。首先,8月底至9月上旬扣费不成功的原因,官方至今仍未给予一个正式回应。其次,此次扣费失败的主要为重疾险且地域比较分散,为何是这类产品、这批客户扣款不成功,和谐健康保险是否涉及“精准风控”等问题?此外,失效保单复效,客户原有的权益能否得到保障?
从保险合同来看,复效可能出现等待期重新计算等问题。张丽提供的保险合同显示,“本合同生效(或最后复效)之日起90天的时间为等待期。”
北京联合大学商务学院金融系教师杨泽云对贝壳财经记者表示,保单中止后复效,主要影响包括可能需要补缴保费利息;自杀条款重新计算;部分医疗健康险或重疾险需要重新计算等待期以及一些医疗健康险可能需要重新审核被保险人的身体健康状况,从而影响保险保障范围等。
不过,王芳称,9月15日接到了和谐健康 *** *** ,对方明确表示:“保单9月12日当天已扣费成功,且保单没有等待期。”
一些客户仍对和谐健康的服务有所质疑:“以后该不会每年都要这样缴纳保费吧?”
一位接近和谐健康的人士表示,此前受系统升级影响,确实有部分客户遇到续期保费划扣失败的情况。截至9月12日,受影响客户的续期缴费问题已全部处理完毕,且不会因此重新计算等待期,保障权益不受任何影响。此前保费主要通过银行系统自动划扣,目前客户也可以直接通过App自主完成缴费操作。
公开资料显示,和谐健康于2006年获批开业,是全国性、专业性的健康保险公司之一。2020年3月,经原中国银行保险监督管理委员会批复同意,福佳集团受让51%股份成为和谐健康控股股东。
和谐健康官网显示,自2017年起,该险企已连续多年暂缓披露年报,2024年度依然未发布年报。和谐健康发布的《2024企业社会责任报告》显示,截至2024年末,该险企的资产总额为4520.50亿元。
新京报贝壳财经记者 潘亦纯