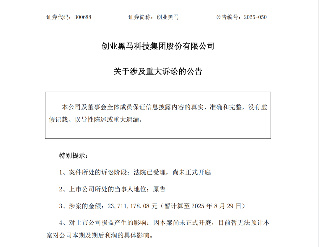
10月11日,创业黑马(300688.SZ)一则公告将其与青岛市崂山区科技创新委员会(下称“崂山区科创委”)的合同纠纷公之于众。根据公告,创业黑马起诉崂山区科创委,涉案金额超2371万元(暂计算至2025年8月29日),崂山区人民法院已受理了该案,尚未正式开庭。

创业黑马成立于2011年11月,注册地位于北京市朝阳区,主营业务是提供多元化企业服务。主要产品包括企业加速服务、企业服务、人工智能服务、AI人才服务,是工业和信息化部认定的“国家中小企业公共服务示范平台(信息、创业)”以及科技部认定的首批众创空间;拥有北京市科委、中关村管委会认定的北京市科技企业孵化器资质。 创业黑马公告披露的案件事实和理由为:2019年9月24日,创业黑马(原告)与崂山区科创委(被告)签署《青岛独角兽创新加速基地项目合作执行协议书》(下称《协议书》),就助推青岛新旧动能转换,推进崂山产业升级,共建独角兽创新加速基地等合作达成一致。
《协议书》约定,由创业黑马(原告)在青岛崂山注册成立独立公司法人,负责基地管理与运营。《协议书》第四章详细约定了本项目费用及支付方式。自《协议书》签署以来,创业黑马(原告)按照协议约定于2019年10月14日注册成立本案第三人(青岛黑马加速科技有限公司)。创业黑马(原告)及第三人联合组建运营团队,并在每个运营年度执行完毕后,按照《协议书》约定向崂山区科创委(被告)提交当年度的项目运营考核指标完成情况书面供其考核。合同履行过程中,崂山区科创委(被告)除支付100万元项目启动资金和之一年度的 500万元项目费用外,并未按照《协议书》的约定按时支付相应年度的合同费用。经多次催促,崂山区科创委(被告)仍未支付《协议书》约定的应付款项,严重违反了合同约定。
创业黑马(原告)认为,崂山区科创委(被告)违反《协议书》约定考核义务及支付义务的行为严重损害了其合法权益,给其造成巨大经济损失。创业黑马(原告)在诉讼中请求判令崂山区科创委(被告)向其支付年度运营费用900万元及逾期付款资金占用损失(以运营管理费900万元为基数,按2025年8月20日公布的全国银行间同业拆借中心公布的同期贷款市场报价利率为标准,自各年度项目费用应付之日起,计算至付清之日止,暂计算至2025年8月29日为1000356.16元);判令崂山区科创委(被告)向其支付已完成运营指标费用1350万元及逾期付款资金占用损失(以运营管理费1350元为基数,按2025年8月20日公布的全国银行间同业拆借中心公布的同期贷款市场报价利率为标准,自2025年2月21日起,计算至付清之日止,暂计算至2025年8月29日为210821.92元);以上金额暂合计为 23711178.08元。截至公告披露日,创业黑马及控股子公司其他未披露诉讼仲裁涉案6271450.81元。目前无法判断本次诉讼对公司利润的影响,创业黑马将密切关注进展并及时披露。

企查查信息显示,青岛黑马加速科技有限公司为创业黑马全资控股子公司,注册地位于青岛市崂山区,成立于2019年10月,注册资本5000万元,法定代表人徐行月。
原标题《创业黑马起诉崂山区科创委!追讨超2371万未付运营费及违约金》