
此前9月,澎湃新闻曾报道,江向阳即将履新招商局集团旗下全资子公司——招商局融资租赁有限公司。
博时基金对江向阳在任期间做出的重要贡献表示衷心感谢。同时,为便于公司经营管理活动的正常运行,在相关监管程序以及工商变更手续完成前,由原法定代表人江向阳履行公司法定代表人职责。博时基金将按规定向中国证券监督管理委员会深圳监管局、中国证券投资基金业协会备案。
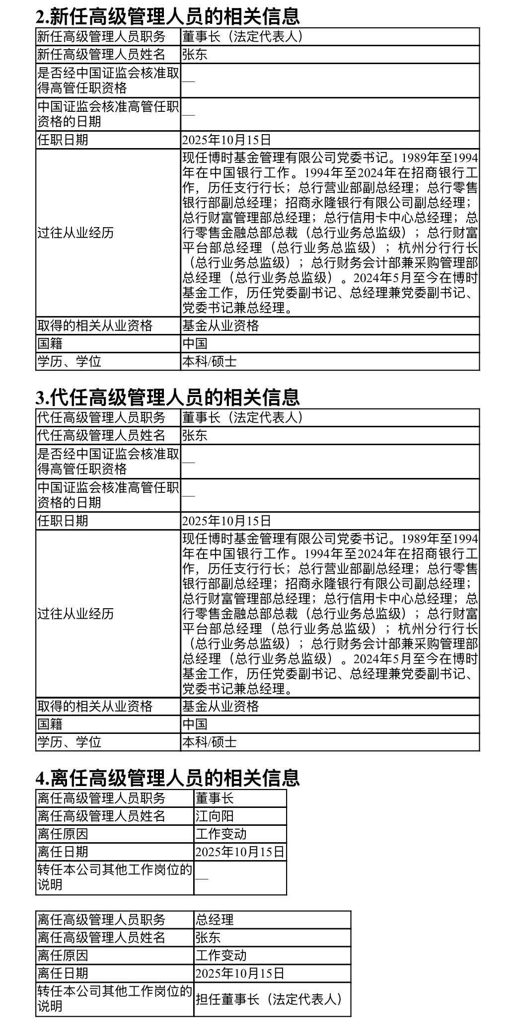
从新任董事长张东的个人履历来看,其深耕金融行业已超36年,在招商系工作长达31年。1989年8月至1994年6月,张东在中国银行工作;1994年6月至2024年5月在招商银行工作,历任支行行长;总行营业部副总经理;总行零*部副总经理;招商永隆银行有限公司副总经理;总行财富管理部总经理;总行信用卡中心总经理;总行零售金融总部总裁(总行业务总监级);总行财富平台部总经理(总行业务总监级);杭州分行行长(总行业务总监级);总行财务会计部兼采购管理部总经理(总行业务总监级)。曾先后担任招商永隆银行、招银理财、招商信诺、招银国际董事,中国基金业协会理事。
2024年5月起,张东任博时基金总经理。
据官网资料,博时基金成立于1998年7月13日,是中国内地首批成立的五家基金管理公司之一。博时总部设在深圳,在北京、上海等地设有分公司,同时拥有博时基金(国际)有限公司、博时资本管理有限公司、博时财富基金销售有限公司、海南博时创新管理有限公司四家子公司。
目前,博时基金共有六家股东,分别为:招商证券股份有限公司,出资比例为49%;中国长城资产管理股份有限公司,出资比例为25%;上海汇华实业有限公司,出资比例为12%;天津港(集团)有限公司,出资比例为6%;上海盛业股权投资基金有限公司,出资比例为6%;浙江省国际贸易集团有限公司,出资比例为2%。
Wind统计显示,2015年二季度末时,博时基金公募基金资产净值仅为1324.44亿元,后于2022年二季度末突破万亿元关口;截至2025年二季度末,博时基金公募基金资产净值合计1.13万亿元,行业内排名第8位。其中,非货币型基金规模为6729.82亿元,债券型基金规模高达4201.67亿元,股票型基金、混合型基金规模则分别为678.16亿元、643.97亿元。

财务数据方面,据招商证券发布的2025年半年度报告,博时基金2025年上半年实现净利润7.63亿元,同比微增0.20%;上半年营业收入为23.56亿元,同比增长6.36%。
整体来看,今年以来,公募基金高管变动趋于频繁。从行业整体情况来看,澎湃新闻记者据Wind数据统计,2025年前三季度,有37家基金公司(包括有公募牌照的券商及券商资管)董事长发生变动,变动人数达74人,远超去年同期的30家公募与55人变动数量。以此频率折算,前三季度(275天)相当于平均每3.7天就发生一例董事长变动,几乎每周(前三季度有39周)都涉及一家基金公司。
而截至2025年10月15日,年内董事长变动人数已增至76人,变动家数也增至38家。若除去公募牌照的券商及券商资管,年内已有26家公募基金变更了董事长,其中包括易方达基金、华夏基金、景顺长城基金、汇添富基金、兴证全球基金、国海富兰克林基金、海富通基金、兴银基金、方正富邦基金、先锋基金、安联基金、富达基金等。而博时基金为年内第27家变更董事长的公募。