
撰文|路雨晴
编辑|翟文婷
免费,曾经是互联网服务用户的默认常规手段,至于赚钱,总有其他变现方式。那时惯常的说法是,羊毛出在猪身上。
时过境迁,现在,不仅再也没有免费,哪怕付费,如果不能达到一定的付费级别,权益也极为有限,相当于一个入场券资格而已。
于是,VIP被分级、会员权益下降,平台尽可能挖掘会员付费意愿和价值,以此获得公司收入规模,已经是互联网常态,视频网站尤为如此。
只是这并没有为平台带来新的增长,视频网站的会员数量已经触达天花板。腾讯视频是唯一一家还有勇气公布会员数量的公司,却在最近也陷入会员权益风波。
过度开采会员收入,到底是在帮助公司扩大收入,还是令其陷入更大的危机?

没有会员,寸步难行
如果你不买会员,从视频网站「优爱腾芒」已经上架的作品来看,绝大部分影视资源,都无法完整观看。
虽然各家官方从未公布过各自站内付费和免费影视的确切数量,并且一直在根据平台策略和版权情况进行动态调整。但近些年,长视频网站的付费影视资源的比例在不断提高。
以近期热播影视剧为例,在不开通会员的情况下,腾讯视频独播剧《许我耀眼》,只能免费观看前两集和中间限免的五集,每集开始前还需观看时长超过100秒的广告;芒果TV独播剧《欢乐家长群2》,同样只能免费观看前两集和中间限免的五集,每集开始前也要看75秒广告。
即便是那些已经播出很久的影视剧,如《甄嬛传》,在优酷视频上,也只能免费观看前五集,每集前要看120秒广告。

这意味着,在追剧这件事上,用户已经到了没有会员就寸步难行的地步。
更重要的是,为保持竞争力,视频网站纷纷加大对独家内容的投入,避免同质化。比如,爱奇艺主打自制剧和综艺节目,在悬疑、现实题材等方面形成特色;腾讯视频内容覆盖广泛,包括影视、美剧、体育赛事等。
所以于用户而言,如果想满足多样化的观看需求,光买一家视频网站的会员肯定是不行的。
一年前,之白为了追热播剧《凡人歌》,以148元的包年优惠价,拿下了爱奇艺黄金VIP。刚看完大结局,她又被另一部芒果TV独播剧《小巷人家》吸引,花218元开通了年费会员。
而即便同时买了两三家会员,也不是就无死角全覆盖了。
晓悠同时拥有爱优腾三家视频网站的会员。其中,爱奇艺是和京东PLUS会员捆绑购买,优酷是开通 *** 88VIP时赠送的,腾讯视频则是自动包年续费。但是有一天,她想看《去有风的地方》,但不是芒果TV会员。
不只是视频网站,越来越多的工具类产品,也在提高服务门槛。
比如扫描全能王。某次,晓悠急需用它扫描一份文件并生成PDF,如果不是会员,无法去除水印。无奈之下,她开通了自动续费的半年会员,但因非高频使用,她后来忘记了取消自动续费。「就那么一瞬间,想要省几块钱的念头,让我付出了更高的代价,一下子支付了半年的费用。」
而另一款名为思维导图软件幕布,也是同样的路数。
六年前,曼曼备考研究生时,全程都在用它做电子笔记。「当时有很多优惠活动。因为参与了某个问卷调查活动,免费获取了长达365天的会员权限,考研那年没为它花过一分钱。」
几年过去,类似的活动几乎不再出现,免费用户权益也在不断收窄。为了使用无 *** 的文档主题数量和文字挖空等权益,已经工作的曼曼,只能以包月12元的价格,长期购买它的会员服务。
就连Boss直聘也在默默想尽办法收费。
很多公司都会用这个软件 *** 员工,晓悠所在的公司也不例外。她告诉新莓daybreak,「某天,我们仅有的一个 *** 职位被平台发出预警,说这是热门岗位,如果不成为会员,一个月后将被自动下架。」

一个月后,职位果然消失。本着能省一点是一点的考虑,她们选了一个冷门名词代替这个岗位。结果,冷热不是重点,要想发布职位就要付费,且有相应的时限要求。

会员含金量,集体下降
如今的互联网世界,无会员「难行」。有会员就「万事大吉」了吗?事实并非如此。
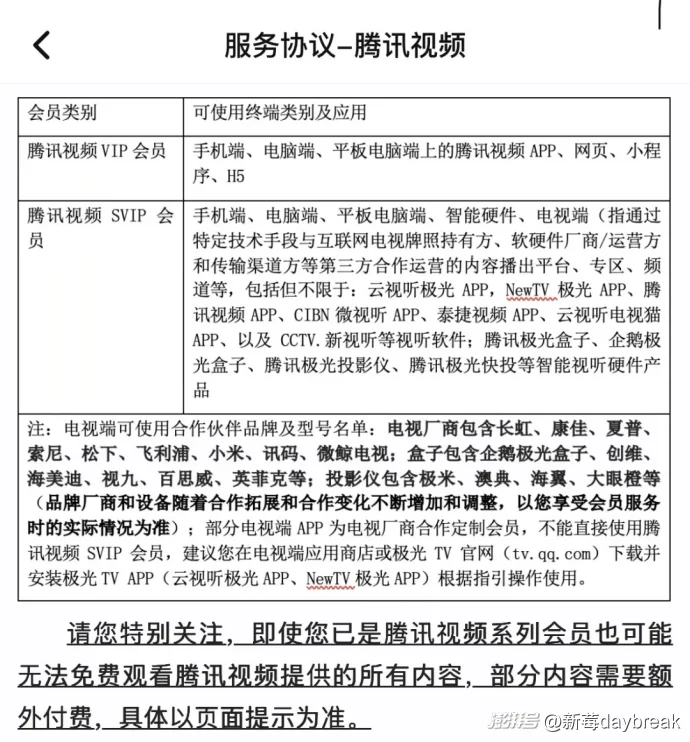
即便是会员,也无法免费观看平台提供的所有内容。这在腾讯视频的服务协议中,被明确标注。

除此之外,会员还受到同时登录设备数的限制。前不久,腾讯视频就因VIP登录设备超限被封号的事件陷入争议。
一位用户的VIP账号被检测到累计在4台设备上播放,平台称「为保护账号安全及会员权益」,将开启7天的账号保护期,到期将自动恢复。

此举受到该用户质疑,「可以不让我登录,但是不能封号。按照我的理解,封号往往涉及盗版、诈骗之类的法律问题。」
虽然官方回应是为防止黑灰产行为,但此事被 *** 曝光后,依然引发广大网友讨论。
2023年,腾讯视频和优酷均将会员等级划分为VIP和SVIP两类。两者区别主要在于,可登录和可同时播放的设备数量、观影清晰度、能否全端播放等。

这不是一家两家的个别宣言,而是视频网站的集体行动。
以往,视频网站鼓动用户购买会员的口号是「免看广告」,但当下,即便已是会员,要看的贴片广告也一样不少。
依据内容、观影、福利、等级等维度,爱奇艺共推出四种特权等级,包括基础VIP、黄金VIP、白金VIP和星钻VIP。
而基础会员就不享受广告特权,在正片播放前,要先看一段最少几十秒的广告。白金/星钻VIP等更高级别的会员,虽然能减免视频播放前弹出的广告时长,但不能完全消除所有广告。因为部分视频本身就有广告植入,所以无论哪一类会员观看,都无法跳过或减免。
除此之外,跟腾讯视频一样,爱奇艺跟据不同会员级别对应同时播放设备台数、清晰度等权益。背后折射的都是会员含金量在下降的问题。

会员贬值的的另一个切面是,「套娃式」会员横行。
作为腾讯音乐的连续包年会员,晓悠愿意买单的原因主要是,「曲库很全,搜索方便」。某天,腾讯音乐给她推荐了一个主题音乐系列,但在自动播放列表前三首后,便提示「不是会员」停止播放,随之跳出了一个支付按钮。

她仔细辨认后发现,要想继续听,必须成为「员中员」,「这已经涉及听书功能,不再属于音乐范畴」。而后不久,腾讯音乐全资收购在线音频平台喜马拉雅。

从免费到极尽收费,互联网怎么了?
过去,互联网以免费为荣,以此形成巨大的用户规模,再寻求其他变现方式。但现在,收费正在成为主流。一个直接体现是,会员收入正在成为多家互联网公司的核心收入来源,尤其是以视频网站为代表的内容公司。
8月,爱奇艺发布2025年第二季度财报,总收入为66.3亿元,其中会员收入40.9亿元,占比61.7%。
根据2025年半年报,芒果超媒会员收入24.96亿元,在59.64 亿元的总营收中,占比约为41.9%。
B站第二季度财报显示,总营收达73.4亿元,增值服务28.4亿元,在总收入中占比约39%。
如此重要的收入贡献,驱使互联网公司极力提高会员门槛,并通过权益分级等方式,极尽开采会员收入的可能性。
比如,联合品牌扩大会员销售。
以腾讯视频为例,其与麦当劳、京东、高德打车、美团外卖、KEEP、亚朵酒店等生活服务,以及诸如腾讯音乐、腾讯动漫、微信读书等腾讯系产品,均推出有联合会员。
不止于贡献收入,会员还是互联网公司撬动生意增长的工具。
比如,在电商领域, *** 88VIP今年迎来一次重要的会员调整。
8月,宣布会员权益再升级,在原有权益和会员价格保持不变的基础上,叠加 *** 大会员带来的额外收益。包括,与盒马会员体系打通,88VIP会员可免费领取一张有效期为 90 天的盒马 X 会员权益;拓展在饿了么、飞猪、高德等平台上的权益,如饿了么优先接单、飞猪免费早餐/升级房型、高德出行券包卡等。
这并非 *** 的突然之举,至少在淘天集团2024年季度 *** 会上,88VIP会员就已是重点提及的对象。
淘天希望通过加强会员权益,来扩大高端消费群体中88VIP会员的订购量。
据阿里巴巴发布的最新财报,88VIP会员用户数目前已超过5300万,持续保持同比双位数增长。
显而易见,作为淘天「购买力更高的消费群体」,88VIP会员用户规模越大,就越有利于平台GMV的稳定与提升。
壹唐控股集团提供的一组数据可以佐证,目前88VIP会员人均年消费额达普通用户 6-8 倍,为平台贡献35%的GMV。
不过,尽管各大互联网公司在开采会员收入上已经竭尽全力,但会员数量和收入增速依然不可避免地下降。
2024年,爱奇艺全年营收292.3亿元,同比降低8%,会员收入177.6亿元,同比降低13%。也是这一年,该平台不再对外公布会员数量。最新的一次,停留在2023年底的1.011亿。
今年财报显示,爱奇艺之一季度会员收入同比下降8%,第二季度会员收入同比下降9%。并且,二季度经营亏损达4620万元,与去年同期3.42亿元的经营利润形成鲜明对比。
腾讯视频是目前唯一一家披露会员数的平台。截至今年第二季度,付费会员数为1.114亿,然而同比和环比均减少300万。
下降的背后,是行业面临整体萎缩的发展趋势。
根据QuestMobile数据,相较于2018年8月,腾讯视频、爱奇艺和优酷分别为5.3亿、5.65亿、4.7亿的月活用户数量,2025年6月,三大平台的月活数仅为3.63亿、3.56亿和2.01亿。同期的芒果TV,则是2.76亿。
当会员收入不再能成为内容公司的核心收入支柱,不管是否愿意,它们都必须走向自救道路。
加速短剧板块的布局,是这几年长视频网站集体发力的方向。
譬如爱奇艺,尽管CEO龚宇曾在2025上半年表示,「微短剧的发展对传统电视剧受众造成了显著分流」,以及公开指责红果短剧搞排他协议,但这并不妨碍平台早在2024年9月,便宣布入局微短剧,推出 「微剧场」 和「短剧场」,并对爱奇艺 APP、极速版 APP 进行升级改版,试图构建「长短结合」的内容生态。
据公司披露,爱奇艺已覆盖95%的头部微短剧合作方,拥有超万部微短剧,并在2024年12月,诞生首个单月分账过百万元项目。
腾讯则在今年先后推出两款独立短剧产品小程序「火星短剧社」和「短剧」。公司董事会主席兼CEO马化腾曾在公司年会上表态,「腾讯自己不做低质量的短剧,但会投资精品短剧。」
此外,就是内容平台通过扩展海外市场,开拓新增量。
爱奇艺电影及海外业务群总裁杨向华在2025 年 2 月的财报 *** 会上表示,「2024年爱奇艺海外业务保持了科学的较高增长。」过去几年,其已在中国香港和澳门、东南亚、北美等地实现良性发展。「2025年爱奇艺海外业务将在保持盈利的前提下,更大程度追求收入增长。」计划开拓中东、拉美地区等市场。
2024年,芒果TV的国际APP下载量达到2.61亿次,收入从6200万元提升至1.41亿元。
无论是极尽开采会员收入,还是布局短剧、出海等,互联网公司的种种举措,其实都是在对抗行业下行的压力。
但是,能真正留住用户,甚至促使大家不断掏钱续费的核心动力到底是什么。这才是值得深思的地方。
(应采访对象要求,文中晓悠、之白和曼曼均为化名。)