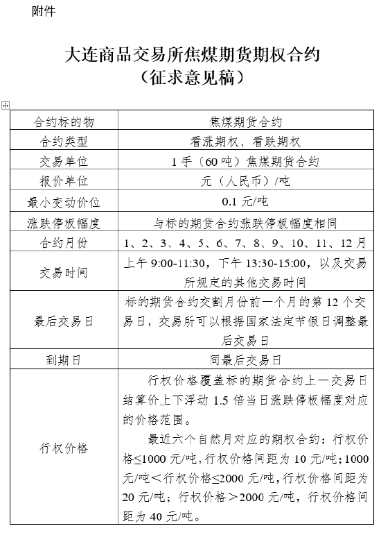
大商所:根据《中华人民共和国期货和衍生品法》《期货交易管理条例》《期货交易所管理办法》等有关法律、法规和规章,我所拟制定《大连商品交易所期货期权合约(征求意见稿)》。


新浪合作大平台期货开户 安全快捷有保障

文章版权声明:除非注明,否则均为音符科技网 wap.luzhiwang.com原创文章,转载或复制请以超链接形式并注明出处。